Gráficos
📈 Gráfico de Evolução do Patrimônio
Este gráfico mostra a evolução do patrimônio ao longo do tempo, permitindo visualizar o impacto das operações realizadas sobre o saldo total.
A linha vermelha representa uma queda no patrimônio, indicando prejuízo ou perda temporária.
Já a pequena área verde ao final sinaliza uma recuperação, fechando o período analisado com saldo positivo.
O eixo vertical mostra o valor do saldo (em reais), enquanto o eixo horizontal indica a data e hora das movimentações.
Esse gráfico é útil para acompanhar o desempenho acumulado e perceber momentos de lucro ou prejuízo no histórico financeiro.

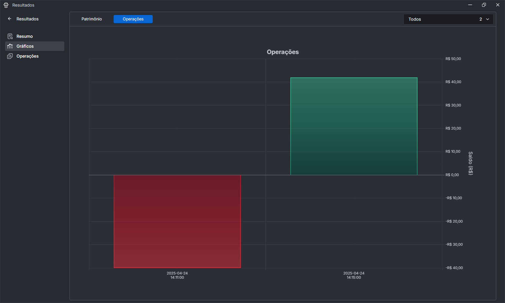
📊 Gráfico de Resultado das Operações
Este gráfico apresenta o resultado individual de cada operação realizada:
A barra vermelha mostra uma operação com resultado negativo (prejuízo).
A barra verde indica uma operação com resultado positivo (lucro).
O eixo vertical representa o valor em reais de cada resultado, e o eixo horizontal mostra a data e hora em que cada operação ocorreu.
Esse tipo de gráfico ajuda a identificar quais operações foram bem-sucedidas e quais resultaram em perdas, facilitando a análise de desempenho e possíveis ajustes de estratégia.

Você pode utilizar o menu no canto superior direito para selecionar o número do robô e visualizar o resumo filtrado apenas para o robô escolhido.